Вы здесь
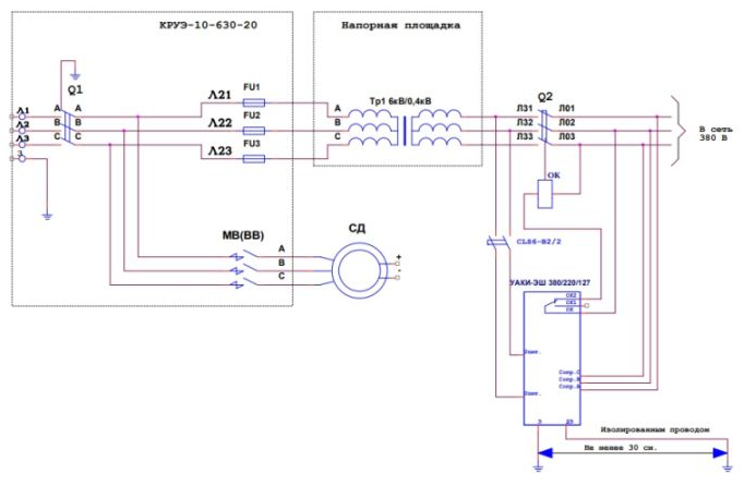
Устройство автоматического контроля изоляции УАКИ-Э
Устройство автоматического контроля изоляции УАКИ-Э предназначено для контроля изоляции и защиты электрооборудования от опасной утечки тока на землю путем отключения контролируемой сети в электрических цепях переменного тока частотой 50Гц напряжением до 380В с изолированной нейтралью трансформатора.
Устройство применяется в горнорудных предприятиях как на поверхности, так и под землей и предназначено для встраивания в передвижные и стационарные трансформаторные подстанции, панели экскаваторов, буровых станков и других механизмов, использующих для питания сети с изолированной нейтралью.
Устройство может воздействовать на независимый расцепитель общего фидерного автоматического выключателя. Устройство стабильно работает в сетях, использующих тиристорные и частотные преобразователи. Специальные фильтры защищают Устройство от ложного срабатывания при возникновении помех от работы преобразователей.
Особенность и область применения
- Использование УАКИ-Э способно предотвратить травмирующее воздействие тока, в случае прикосновения к находящемуся под напряжением проводнику или случайно оказавшемуся под напряжением корпусу при неисправном защитном заземлении. Его использование способно снизить уровень вероятности загорания оборудования при утечке тока и повреждение функционирующего оборудования с поврежденной изоляцией.
- Устройство УАКИ-Э предназначено для использования на поверхности угледобывающих и горнорудных предприятий, его встраивают в передвижные трансформаторные подстанции, принцип его действия заключен в воздействии на независимый расцепитель общего фидерного автоматического включателя.
Технические характеристики УАКИ-Э
Номинальное напряжение защищаемой сети частотой 50Гц -10% +15%, В | Норма | Норма | Норма |
380 | 220 | 127 | |
Сопротивление однофазной утечки, при котором происходит срабатывание Устройства (при номинальном напряжении), не менее кОм | 12 | 10 | 8 |
Сопротивление симметричной трехфазной утечки, при котором происходит срабатывание Устройства (при номинальном напряжении), не менее кОм | 36 | 30 | 24 |
Собственное время срабатывания Устройства при сопротивлении утечки 1 кОм в диапазоне емкости сети от 0,1 до 1,0 мкФ на фазу, не более сек.* | 0,1 | 0,1 | 0,1 |
Габариты, мм ВхШхГ | 200х120х84,5 | ||
Масса, кг | 0,9 |
Параметры | Тип устройства УАКИ-Э (в зависимости от номинального напряжения защищаемой сети при частоте 50 Гц) | ||
127 В | 220 В | 380 В | |
Сопротивление утечки, при котором происходит срабатывание устройства, кОм | 150 | 250 | 500 |
Напряжение защищаемой сети постоянного тока, В (-10/+15%) | 250 | 500 | 1000 |
Собственное время срабатывания устройства при сопротивлении утечки 1 кОм, в диапазоне емкости сети от 0,1 до 1 мкФ на фазу, сек | 0,1 | ||
Сопротивление симметричной 3-х фазной утечки, кОм | 24 | 30 | 36 |
Сопротивление однофазной утечки, кОм | 8 | 10 | 12 |
Уровень защиты | IP41 | ||
Время службы | 10 лет | ||
Вес, кг | 0,9 | ||
Размеры, мм | 117 * 80 * 227 |